| নং | শিরোনাম | সেবার ধাপ | কার্যকলাপ |
|---|---|---|---|
| | |||
| ১ | খাদ্যশস্য ক্রয় | দেখুন | |
| ২ | মোবাইল কোর্ট পরিচালনা | দেখুন | |
| ৩ | ১৪৪ ধারা জারীকরণ | দেখুন | |
| ৪ | তথ্য অধিকার আইন | দেখুন | |
| ৫ | দফাদার ও মহল্লাদের ভাতা প্রদান | দেখুন | |
| ৬ | চেয়ারম্যান/সদস্যদের ভাতা প্রদান | দেখুন | |
| ৭ | সার্টিফিকেট মামলা | দেখুন | |
| ৮ | বেসরকারী স্কুল, কলেজ ও মাদ্রাসার কমিটি গঠন | দেখুন | |
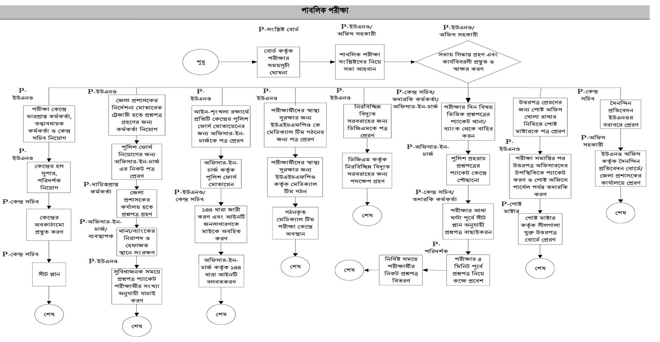
| ৯ | পাবলিক পরীক্ষা | দেখুন | |
| ১০ | জলমহাল ইজারা প্রদান | দেখুন |